新浪汽车>投诉平台

汽车投诉平台

搜索历史
    清楚搜索记录
    我要投诉
    新浪网友21233626定制的投诉
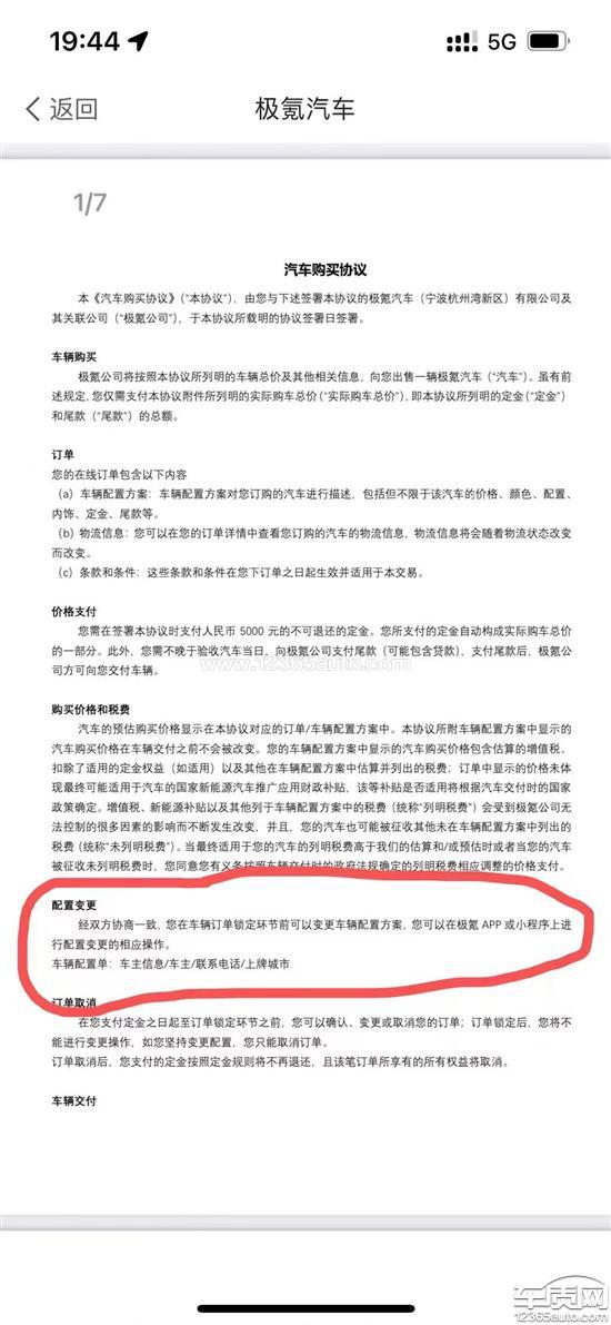
    极氪001厂家单方面篡改购车协议
    新浪网友21233626
    2023-01-09 20:46:00
    已回复
    投诉车款:2022款ZEEKR 001 超长续航单电机 WE版
    问题类型:承诺不兑现(销售承诺不兑现)
    问题详情:
    极氪公司单方面篡改购车协议,私自后台替换定金用户的汽车购买协议,在其中修改追加有利于极氪公司单方面利益的霸王条款。
    投诉来源:车质网
    以上内容不代表新浪汽车观点
    处理进度
    新浪网 微博
    新闻 体育 财经 娱乐 科技 汽车 博客 图片 专栏
    教育 时尚 女性 星座 房产 军事 视频 收藏 育儿
    佛学 游戏 旅游 邮箱
    新浪汽车 新浪e站
    资讯
    实时热搜 新车资讯 新车日历 试车评测 选车导购 汽车美图
    汽车视频 购车帮帮忙 汽车黑科技 汽车技术 养车用车
    行业新闻 汽车投诉 自媒体 7*24快讯
    选车
    车型大全 汽车指数 最新降价 经销商 纯电动 插电混动
    SUV车型 MPV车型 微型车 小型车 紧凑型车 中型车
    中大型车 大型车 10万以下 10-15万 15-20万 20-25万
    25-30万 30-50万 50-70万 70万以上
    工具
    竞争力PK 购车计算 摇号计算器
    热销 在售 未售